今回はExcelで「If…Else文」のフローチャートを作図してみたいと思います。
次のコードは2026年2月15日の「図形をセルの枠線に合わせる設定でコマンドボタンのON,OFF表示ができるようにするには?」のブログ記事で使用した「If….Else文」です。
Private Sub CommandButton1_Click()
Application.CommandBars.ExecuteMso "SnapToGrid" 'リボンの「枠線に合わせる」ボタンを押す操作をします。
If Application.CommandBars.GetPressedMso("SnapToGrid") Then '「枠線に合わせる」ボタンがONのときは。
ActiveSheet.CommandButton1.Caption = "ON"
MsgBox "図形を「枠線に合わせる」設定をONにしました。"
Else '「枠線に合わせる」ボタンがOFFのときは。
ActiveSheet.CommandButton1.Caption = "OFF"
MsgBox "図形を「枠線に合わせる」設定をOFFにしました。"
End If
End Sub
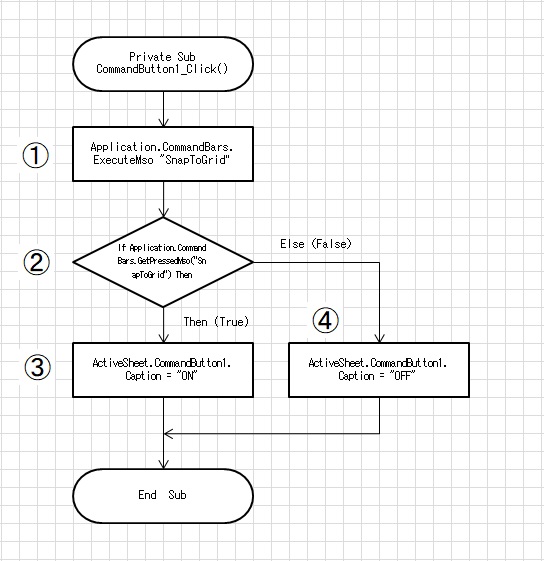
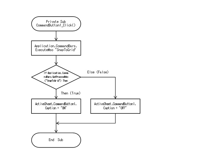
このプログラムは「If…Then…Else…End If 」の1つの条件による分岐で記述されています。
① 図形をセルの「枠線に合わせる」設定を有効にします。
② 図形をセルの「枠線に合わせる」設定が有効か無効かを判断します。
③ 有効の場合はボタンの表示をONにして
④ 無効の場合はボタンの表示をOffにします。
実際にエクセルでフローチャートを作図すると次のようになります。

文字数が多いので、ひし形の図形はフォントサイズ「8」で他の図形は「9」で設定して図形内に文字が上手く収まるようにしています。
次の3つの記事を見て頂くと、フローチャートの図形の配置や矢印線の引き方の参考になると思いますのでぜひご覧ください。




