今回はExcelで「For Each … Next文」のフローチャートを作図してみたいと思います。
次のコードは2023年9月に「For Each … Nextで条件分岐したいとき」のブログ記事の中で紹介した「For Each … Next文」です。
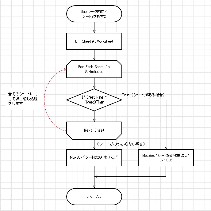
Sub ブック内からシート3を探す()
Dim Sheet As Worksheet
For Each Sheet In Worksheets
If Sheet.Name = "Sheet3" Then
MsgBox "シートがありました。"
Exit Sub
End If
Next Sheet
MsgBox "シートはありません。"
End Sub
ブック内のシート名を一つずつ確認して「Sheet3」が見つかった場合はメッセージを表示し、繰り返し処理を抜けてプログラムを終了します。
「Sheet3」が見つからなかったときのメッセージの表示を「For Each…Next文」の外で行うのがこのプログラムのポイントになります。

